人民网北京12月26日电 (记者池梦蕊)2025年即将到来,倍受游客市民关注的北京市属公园冰雪游园会即将在陶然亭、玉渊潭、紫竹院等三处公园率先开放。记者从市公园管理中心了解,本周起,市民“家门口儿”的雪场将开放迎客,总面积达7.35万平方米,企鹅巡游、雪上飞碟、赏樱火车、雪地迷宫等20余种雪地项目陪伴大家欢度元旦、迎接新春。
市公园管理中心服务管理处处长缪祥流介绍,为传承冬奥精神、弘扬冬奥理念,广泛开展群众性冰雪运动,中心结合各公园的地理优势,持续开展冰雪游园会,让“冷资源”释放“热能量”,通过推出公益表演、优惠套票、一票通游、文创产品等公园特色活动,全面提升冬季游园服务保障,从而加大惠民力度、增强游客体验。
作为二环内最大的戏雪乐园,陶然亭冰雪嘉年华迎来第15届盛会,融合冰雪体验与市集文化,成为冬日里不可错过的网红打卡地。开幕首日,广受喜爱的“小明星”在音乐声中闪亮登场,2只王企鹅、2只帽带企鹅、4只巴布亚企鹅拍打着小翅膀朝游客走来,滑稽的动作让人忍俊不禁。据了解,本届冰雪嘉年华丰富了企鹅巡游、小丑表演等内容,全新升级雪上飞碟、大城堡冰滑梯,安装了魔毯等设施,降低活动中的体力消耗。北门内广场的农场市集以“一城·一物·一故事”为主题,汇集了全国各地的特色农产品与手工艺品,游客可感受“小城故事”的浓浓烟火气。
玉渊潭公园第16届冰雪嘉年华的雪地项目集中位于公园樱花西小湖,面积8000平方米,包括雪上飞碟、雪地悠波球、雪地小坦克、赏樱小火车、儿童充气城堡、亲子过山车、雪地跷跷板、雪地黄包车、雪地迷宫等。其中,仅雪上飞碟一个项目收费,其他项目均包含在雪场门票里,游客可免费体验。
紫竹院公园延续2.7万平方米的雪场面积,举办第8届欢乐冰雪季,18项雪地娱乐项目全面开放,保留了深受市民喜爱的冰滑梯、雪上飞碟等经典项目,新增雪地斗牛、企鹅观赏,为冰雪季增添新乐趣。值得一提的是,高6米、长70米的冰滑梯将随雪场一同开放,游客市民可提前畅享冰上活动的速度和快乐。
据了解,各公园通过设置24小时安全应急指挥中心,对园内冰雪活动区域进行网格化管理和值守。各冰雪文化活动区域内均设置安全应急出口、临时单行线及广播提示,设有“冰雪服务接待站”,为游客提供童车存放、小药箱、储物柜、热饮热水等暖心服务。特别提示,游客在运动游玩过程中要注意安全,量力而行。遇排队等候时,请遵从工作人员指引,共同维护游园秩序。
北京市属公园冰雪游园会已举办十余年,今日陶然亭冰雪嘉年华试营业,明日(12月27日)陶然亭、紫竹院、玉渊潭三家公园雪场将正式开门迎客,拉开第11届北京市属公园冰雪游园会帷幕。颐和园、北海等公园冰场也在抓紧筹备中,一旦天气状况和冰面条件达到开放要求,各公园将第一时间启动开放程序,满足市民游客冰上活动需求。
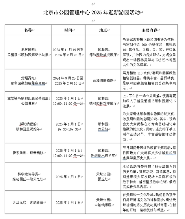
此外,元旦假日,市公园管理中心将推出2025年迎新游园活动,其中倍受游客市民关注的北京市属公园冰雪游园会即将在陶然亭、玉渊潭、紫竹院三处市属公园率先开放。颐和园、天坛、北海等文化新展亮相古建院落,以诗画园林开启古韵新篇,展示园林美学、书法艺术、瓷器建筑的勃勃生机。中山、景山、香山、国家植物园(北园)、百望山森林公园邀请游客解秘植物花语、关注非遗文化,带来中国传统兰花展示、“唐花”技艺传承,开展自然收集、芍药压花、水仙雕刻等科普体验活动,以永生花、年宵花、非遗传拓等传递新年祝福。中国园林博物馆将冬季植物与创意雅趣结合,推出山居雅集系列活动。



