在过去一年间,互联网职场里的讨论热词正在发生改变。“打工人”这样的自嘲称谓背后,是部分员工与企业之间关系的短期化。职场里的长期主义,似乎是一碗已经凉了的鸡汤。
也就是在对“困在系统中的人”的反思浪潮中,奈飞工作法成为了2020年度职场热门。奈飞强调了“自由”与“责任”的结合,员工自我负责,企业坦诚透明。
而在中国职场,心动可谓是这一做法的贯彻者,一直在强调“只招成年人”、“内部信息公开透明”以及“长期主义”。
在游戏行业里,心动是一个独特的存在,既自研游戏产品,又拥有游戏分发和内容社区TapTap。这一模式被称作是“循环模式”,即靠游戏研发和发行为TapTap提供独家内容,靠独家内容驱动TapTap用户增长,再通过TapTap反哺内容创作。
黄一孟在互联网行业高管中,也是个独特的存在。2003年,黄一孟从上海大学体育学院肄业,创办过风靡一时的VeryCD,2009年,他创办心动进军页游领域,此后又成功转型手机游戏,公司于2019年12月在香港联交所主板上市。
在2020年4月30日的一封致股东信中,作为心动CEO的黄一孟说,“心动的核心战略将会更看重研发能力的提升而非公司收入的提升,更看重用户规模的提升而非公司利润的提升。心动关心的只有公司的长期‘价值’,而非短期‘股价’。”
对于上市公司而言,这样的表态“知易行难”,但心动看起来确实在朝这个方向努力。2021年2月底,心动发布2020财年盈利预警。心动在公告中给出利润减少的首条原因是:“主要由于要聘请更多研发人员以增加游戏开发能力及TapTap用户体验的策略,而导致研发人员的总数由截至2019年12月31日的806人增加至截至2020年12月31日的1355人,以及需要提升员工福利水平所带来的投入。”简单来说,2020年,心动光是员工薪酬支出这一项,就同比多了3个亿。
心动在人才引进与内部组织建设上的诸多举措,同样是独特的存在。在时常以几十个月年终奖为谈资的游戏行业,心动用高底薪取代了高奖金,并且不做竞业协议等任何锁住员工的举措。
但怀疑的声音不在少数。心动的人才管理模式是对外话术,巨头围攻下的破圈之举,还是求解当下职场问题的新答案?
本期脉脉《把脉》,脉脉创始人、CEO林凡深度对话心动创始人、CEO黄一孟,探讨成年人的定义、公司内部信息透明公开的得失,以及如何追求长期价值。
黄一孟相信,时代已经变了,这个行业拼的不是工作时长,而是创意与内容,只有留住了人心,才有真正的高产出。

左:心动CEO 黄一孟 右:脉脉CEO 林凡
你死我亡的赛马文化太不健康
林凡:游戏行业的人才,选择去腾讯网易和来到心动,差别是什么?
黄一孟:在心动我们对内容创造者的价值会更加尊重,内容的价值在心动会更大。
那些不依赖渠道,不依赖推广,不依赖QQ、微信的流量,也能做成游戏产品的人来说,在我这儿的价值更大,我也更珍惜他们。
在游戏行业当中,很多人希望自己能够创造出更大的价值,而不是去做特别有确定性、既定的工作任务。
心动也不会有那种所谓的“赛马文化”(编者注:公司内部多个团队同时从事相同项目的内部竞争方式),我们觉得,看好一个方向,只要往这个方向去投入,只要大家能力是在成长的,这个方向一定能够做出效果。
林凡:关于赛马这件事,如果你真的很看好的方向,不容有失,怎么能够通过仅押注一个团队去提升它的胜率?
黄一孟:有的时候成败其实并不是某一个岗位上的同事决定的,一个人手艺可能很好,比赛赢的那匹马手艺更好,只是因为这个团队因为老板的一些策略,或者因为其他的一些外部原因没有成功。
我们内部也有竞争,但是不一样。我举个最简单的例子,比如TapTap也会做一些算法上的优化,我们也会有不同工程师做不同的方案进行PK,但是我觉得这是一个正向和良性的方式,而且它是限制在很小的范围内,做完以后两者都能够得到提升,我觉得这就是一个良性循环。
但有些公司已经现上升到了工作室级别了,是几百人跟几百人的竞争,我觉得存在一些问题,对于整个团队当中很多其他人来说很不公平。
比如疫苗的研发,非常紧急,AB两种方案都要有人做,大家其实在做的那一刻已经意识到了,虽然不知道哪个最后能用,但我们都是在为公司为社会做贡献,大家是各自往各个方向去探索,这是健康的赛马文化。
真的到了你死我亡的那种竞争,我觉得那样就不太健康了。
信息公开透明与成年人相互耦合
林凡:你们怎么定义成年人?
黄一孟:Netflix之前一直在说成年人,最近也不太提,因为这个词相对来说容易引起争议,我觉得这个词还是有一定意义。
我们对于成年人的定义是指心智成熟,有抗压能力,能够正常地跟别人坦诚沟通,能接受负面意见,并消化转化为成长的动力。
如果公司当中每一个人都是这样,那么互相之间的协作沟通会非常顺利,而不是在沟通之前,要考虑到对方的心智,把话说的客气一点,拐弯抹角一点。
成年人没有一个固定的定义,我觉得它更像是一种文化。
林凡: 一个新人进来三个月以后,对于一个游戏,他觉得这地方做的不好,那地方做的不好,然后给你提建议,这时候你会用什么样的态度和方式去对待?
黄一孟:又回到成年人这个说法,所谓的成年人还有很重要的一点,对自己个人要有正确的认知,我到底有什么能力,我该做什么事,我在哪些地方该去提高,这个建议到底是靠谱还是不靠谱的,要有一定的认知。
心动是开放透明的,所有人都可以直接发表自己的意见,发文章也好,直接聊天也好,所有的公司所有的话题设计他都可以直接来参与。
日常生活中,有些人参与谈话的效率很低。比如我们有时成熟地谈一些非常深刻的问题,突然有人插嘴,讲一个他觉得很有道理,其实根本还没道理的事情,那肯定是有问题的,这就需要他去提升自己的认知。
但是我们公司目前没有发生这个情况,这跟整个公司的开放透明是有关的,他能看到越多的信息,能看到整个全局,比如战略所有相关的信息的时候,对他提升自己的认知的帮助越大。
看公司的战略,他如果只是看到一个口号、一句话,他会有自己的不同理解,会提很多的建议,但是如果他能够非常完整的看到这个战略是怎么制定出来的,有哪些正面的想法,有哪些反面的想法,我们有哪些担心,想过哪些可能的风险之后,他就会发现也许他自己想那些东西,其实我们早就想过了。
林凡:明白,成年人除了更好的个人情绪状态、自我控制和理性之外,还包括对自己的准确认知。
黄一孟:认知偏差的出现是自然而然的事情,个人沟通交流就是有限的,如何塑造出一个环境,能够让大家更多了解对方、了解自己、了解行业、了解自己在公司和行业中所处的水平,非常重要。
林凡:所以成年人文化和信息公开透明是结合在一起,相辅相成的。
黄一孟:很多事情其实都是相关耦合的,你单看一点,就会觉得很难做到,或者必要性不高,但耦合到一起,你会发现当中任何一条可能都缺不了,一旦缺掉一条,其他的就会走不通。
公开讨论组织结构调整反而减少了压力
林凡:践行透明和公开的时候,如果很多人在小细节上争论不休,你们会怎么平衡?
黄一孟:这个问题其实跟是不是公开透明其实没有关系。很多的争议,比如说公司推出一个产品,有些人觉得很差,有些人觉得很好,这个局面一定会出现。
公司内部如果没有一个非常好的环境让大家去交流和沟通,矛盾只会越来越大,不信任只会越来越大。
信息不够透明的时候,看到公司出了一个我觉得很差的或者做的不够好的产品,负面情绪是更大的。
如果整个过程我是能够有机会看到,能到大家是怎么讨论出来,怎么得出结论的话,理解程度会更高一些,想法会更客观一些。
你当你再去做这个评价的时候,你就不是一个外人了,你觉得大家都是自己人,会更理性去做一些判断。
我觉得,这点真的非常考验项目负责人和老板的智慧。我自己也经历过有一些项目,下面人有不同意见吵起来了,在这个过程当中我能不能做一些决断,能不能给一些综合意见,能不能控制场面,还是蛮重要的。
但是我至少是觉得,一个开放的透明的环境能够让我更容易的看到问题和解决问题,以及尝试去控制,这是更有利的。
如果没有这样的环境,大家私底下也会有抱怨,也会有怨气,然后我还没有机会去知道,没有机会去解释,这是个缺失。
在心动,我们完全不忌讳有些问题向全公司暴露出来,哪怕是很棘手的问题,很苛刻的问题。
我一直有一个理念,即使我不把它公开,这个问题也存在,大家都在心里。但是我一旦把它公开,至少有一个机会能够让我去公开回应大家,也许不能让所有人都满意,但是至少能够让一部分人满意,这比不公开已经是很大的提升。
林凡:信息公开透明的度在什么地方?
黄一孟: 我觉得应该这样说,我们希望能够真的信任我们的同事,我倾向于更大胆地把一些不能公开的东西也在公司范围内公开。只是有些一旦公开,万一泄露会给公司造成巨大的、不可挽回的损失,我们还是会控制,但是其它情况我们倾向于尽可能地公开。
我不希望让同事觉得自己不被信任,我觉得这种信任感非常重要。
林凡:那我挑战一个比较苛刻的例子,裁员或组织结构变动这样的事情,在心动是会愿意公开讨论?
黄一孟:我觉得是愿意公开讨论的。
涉及到公司重大决策,我们在内部是公开的,而且整个过程其实大家都是有看到有参与的。
林凡:你做了这个决定,其实冒了很大的风险,或者是担了很大的勇气,收到了什么样的正反馈?
黄一孟:正反馈分几个层面,一个是意识层面的,真的是所有人都会觉得他是公司的参与者。有些基层员工可能不在意,这件事情里中层员工感受最明显,因为他不再把自己和高层区分开来,大家得到的信息是一致的。
公司里确实有很多东西是需要大家去自己去参与,自己去协调的。比如当时心动和TapTap的整合,其实牵涉到很多部门要合并,同一类型职责的部门要整合。
这些事,如果我们在一个保密的情况下去进行,所有的压力全部在我们这,我们要自己去想办法自己要去推进。
但是说句实话,当我们在讨论阶段就开始让大家知道的时候,其实大家有更长时间的心理准备,与更长时间探讨,两个部门该怎么样去合并,让自己的同事一起来做这种规划,其实我觉得是更有利的。而不是到突然某一天,他们被公司宣布了一个决定,只能怎么样怎么样。
留住人心 呵护高主动性
林凡:你们还有一个原则叫做“好好说再见”,想传达什么样的信息呢?
黄一孟:在互联网公司或者游戏公司里面,我们公司跟员工的关系可能是最特殊的,我们避免做任何一件公司去锁定员工的事情,比如我们不会有竞业禁止的协议,员工期权没有锁定期,不会有任何金手铐,员工如果要走,我们友善地好好地与他道别。
说穿了,一个同事,他的心在不在公司是非常重要的,如果他的心不在公司,他也没有好的状态,把人留在公司其实是没有意义的,也是一种浪费,甚至是对更多人更长期的负面影响。
这也是因为整个行业发展了,我们不再是原来那种传统工业社会。工业社会是完全以人的工作的时长来去计量人的贡献,而当我们现在很多东西已经完全无法以工作时长来去计量时,我们对于人的主动性要求就会非常的高。
所以我们所有的策略都是为了保证还留在心动的人,他的主动性够高,一旦主动性不够高,可以以一个非常体面优雅的方式离开公司。
员工愿意留在这里,对我来说是一个很高的要求,我需要无时无刻的都去关注我们的同事。我觉得这种要求和压力还是有效的、有帮助的,这会使得我不敢去做任何傲慢的事情,因为员工随时可以离开我。
对员工来说,他们也会感受到这一点,也是一种安全感和信任,他也会更敢去做一些决策,因为他知道公司跟员工之间是一个公平契约,他就会更大胆的去做一些他想做的事情,这是一个互惠有利的状态。
林凡:那我在这个事情上面多追问一下,离职致意金也好,员工高薪水也好,还是建立在一个比较好的现金的储备基础上,对吧?
黄一孟:对。
林凡:但如果有一天公司现金流短缺,你作为CEO,你坚持什么?你是坚持你所说的这个文化,哪怕公司三个月以后就倒,还是希望缩减开支,让公司能够活得更久。
黄一孟:这个是一个很现实的问题,这种策略一定不是适用于所有公司,对于我们来说,只是基于我们现在的资金状况、现金储备来去做一个我们觉得最有效率的事情。
这不是一个通用的管理方式,不适用于所有的公司,甚至不适用于我们公司所有阶段,我们以前也没有这样。
只是我觉得,这是我们一个优势,我要把这个优势发挥出来,我要利用我这个优势去招募更多优质的人才,来追求未来更长远的发展。
高底薪就是投名状
林凡:现在心动其实是把员工的奖金揉到了工资里面去,但是游戏行业很多年来都是拿项目奖金的方式,这背后的考虑是什么?
黄一孟:这个确实跟我们的长期价值有关。
第一,游戏行业衡量公司表现的方式发生了变化,不再是简单以游戏收入去衡量,我们将来会做在收入上追求没有那么高的产品,在这一过程中,也需要给同事激励。
第二,现在不是说不激励,只是把激励放到了薪资上面,也不意味着做出一款特别成功的产品,薪资就不涨了。只是把原本会放到奖金的部分,加到薪资里面,但这确实也会带来些不一样的后果,这种策略是对人的要求会更高。
我们现在的策略至少可以证明一点,我们的管理层对公司未来是有信心的,所以敢于承担更大的风险。我们的风险是由公司来承担的,而不是靠员工来承担的。
高底薪某种上就是一种投名状,向应聘者表示希望由公司来承担更大的风险,从而招募到更多优秀的人才,而个人本身不需要承担这个风险,他们靠输出自己的价值就能够得到回报,得到成长,这是我们期望的状态。。
林凡: 从战略或者说业务层面上来讲,大家的信心来源是在什么的基础之上?
黄一孟:我们有游戏公司里面独一无二的架构,就是平台跟游戏的研发内容相结合。我渴望优质内容,内容最终给我产生的价值是更大的。
对于腾讯来说,它只是做出这个产品能够把流量去变现,对于我来说不是。我们从来不做流量变现这件事,我做出了一个产品,能够让我的平台得到增长,能够给我的平台吸引更多的用户,所以它的额外价值非常大。

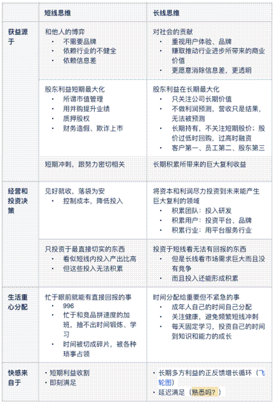
心动内网关于长期价值的讨论
我们不关注短期股价
林凡:在长期价值实施的过程中,有没有阻力,这个阻力可能来自资本市场,来自董事会和股东,也可能来自内部的高管和员工,他们会觉得说长期的东西有点虚幻,有没有碰到这样的挑战?
黄一孟:我觉得还好。现在上市了,上市会有压力,需要定期披露财务数据。游戏公司很容易做出一些调整,来让短期很快看到回报,但是对长期的用户体验,对公司的长远发展可能是有损害的,一定要极力避免这件事情。
我们一直在反复强调,不管是跟同事还是投资人都会强调,我们不关注短期股价。
未来整个公司的激励考评机制和股权奖励机制,都会为这件事情去做调整,来保证所有人都是看公司长期价值的,大家更多的回报都是来自于公司长期价值的回报,而不是受短期所谓的股价高低的影响。
林凡:这会不会让人觉得“站着说话不腰疼”,你有没有去设想过这样一个场景,比如面临股东跟董事会要求撤换CEO的情况下,你还会要坚持自己的长期价值吗?
黄一孟:对我们来说,如果未来遇到业务不顺利的情况,就坦然地去面对,公开坦诚地向大家去交流,我们这个当中到底是哪些是做得对的,到底是哪些是做的不对的,公司现在到底是在越来越好,还是遇到了挑战,需要去解决。
我们的压力,并不是来自股价,而是一定要竭尽所能把公司越做越好。


左:心动CEO 黄一孟 右:脉脉CEO 林凡
本期《把脉》笔记:
时代已经变了,这个行业拼的不是工作时长,而是创意与内容,只有留住了人心,才有真正的高产出。
赛马文化对人才并不公平,尤其对于大公司大团队之间的赛马,有时候成败其实并不是某一个岗位上的同事决定的。你死我亡的竞争也不是健康的企业文化。
成年人没有一个固定的定义,我觉得它更像是一种文化。
对于公司战略,员工如果只看到一个口号一句话,可能就会提许多不靠谱的建议,但如果他能看到战略制定的全过程,就会有更成熟的想法。
成年人除了更好的个人情绪状态、自我控制和理性之外,还包括对自己的准确认知。
成年人文化和信息公开透明是结合在一起,相辅相成的。
不希望让同事觉得自己不被信任,我觉得这种信任感非常重要。
架构调整如果在一个保密的情况下去进行,所有的压力全部在管理层,要管理层自己去想办法自己要去推进。两个部门该怎么样去合并,让自己的同事一起来做这种规划,其实更有利。
随着行业的发展,很多东西已经完全无法以工作时长来去计量时,对于人的主动性要求就会非常的高。心动所做是为了保证还留在心动的人主动性够高。
高底薪某种上就是一种投名状,向应聘者表示希望由公司来承担更大的风险,从而招募到更多优秀的人才。