近日,不法分子通过仿冒名人在短视频平台发布短视频、欺骗用户的新闻,在网上引起热议。对此,抖音接连发布用户提醒视频和对相关账号的处罚公告,提醒用户:仿冒名人行为违反抖音平台相关公约,进行诈骗更涉嫌触犯国家相关法律法规,抖音一直以来坚决打击相关内容、帐号,并配合公安机关予以处理。
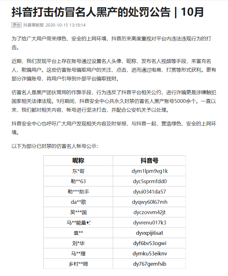
针对仿冒名人欺骗用户的黑产行为,抖音在10月15日发布了《抖音打击仿冒名人黑产的处罚公告10月》。公告显示,抖音已禁封了昵称为“东*哥”“勒**63”“勒**助手”等仿冒名人账号,并对其进行公示。9月期间,抖音安全中心共永久禁封仿冒名人黑产账号5000余个。

(抖音发布的打击仿冒名人黑产的处罚公告)
公告中提到,仿冒名人是黑产团伙常用的作弊手段,行为违反了抖音平台相关公约,进行诈骗更是涉嫌触犯国家相关法律法规。一直以来,抖音都对相关内容、帐号进行坚决打击,并配合公安机关予以处理。

(抖音安全中心发布的用户提示视频)
在此之前,抖音安全中心还曾于10月13日在其官方账号发布短视频提示,根据抖音用户协议,部分用户如使用公众人物的头像和名字,假扮账号是公众人物或与其相关的工作室、经纪人、工作人员等,混淆其他用户视听,可能会被重置资料,恶意冒充将被封号。
抖音安全中心还呼吁,希望广大用户发现相关内容及时举报,与抖音一起,营造绿色、安全的上网环境。